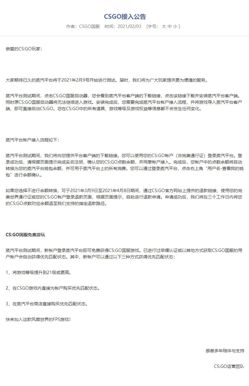
国服STEAM“蒸汽平台”将于2021年2月9号开测

《DOTA 2》和《CS:GO》的接入公告显示,蒸汽平台将于2021年2月9号开始进行测试,下载并安装蒸汽平台客户端后原国服启动器将无法继续进入游戏。

接入后DOTA2和CSGO中的所有道具、游戏等级及游戏权益等信息都不会发生任何变化。国服STEAM“蒸汽平台”将于2021年2月9号开测 国服STEAM“蒸汽平台”将于2021年2月9号开测 国服STEAM“蒸汽平台”将于2021年2月9号开测

给TA打赏
共{{data.count}}人
人已打赏
游戏圈

手机版最新作《真·三国无双》PV公布!

2021-2-4 12:22:25

游戏圈

女性向新手游《金色琴弦 Starlight Orchestra》PV公开

2021-2-4 22:01:56

0 条回复 A文章作者 M管理员
    暂无讨论,说说你的看法吧