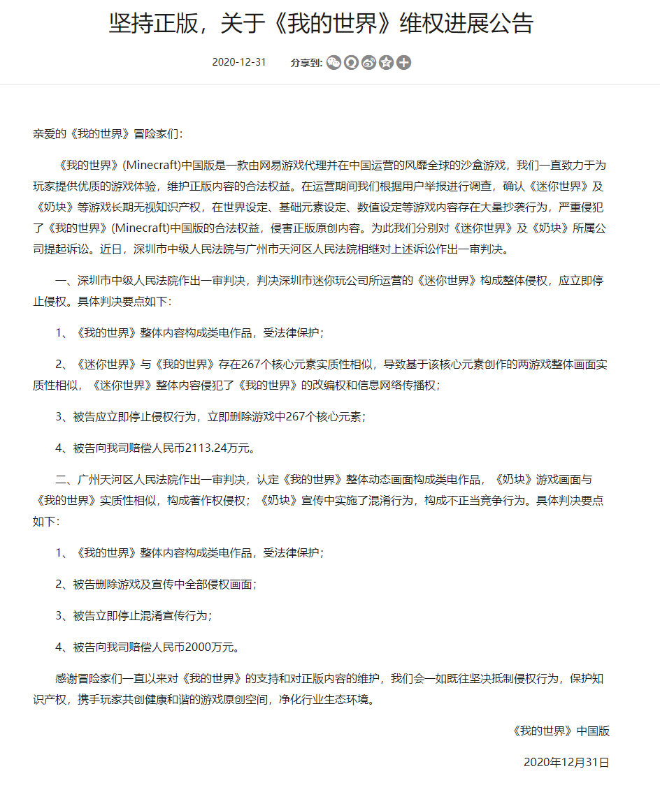
网易《我的世界》侵权案判决:《迷你世界》《奶块》分别赔偿2000万元

之前《我的世界》中国版分别对《迷你世界》及《奶块》所属公司提起诉讼。

最近,深圳市中级人民法院与广州市天河区人民法院作出一审判决,判定《迷你世界》构成整体侵权,赔偿网易2113.24万元。

《奶块》构成著作权侵权,赔偿2000万元。 ​​​​

网易《我的世界》侵权案判决:《迷你世界》《奶块》分别赔偿2000万元

网易《我的世界》侵权案判决:《迷你世界》《奶块》分别赔偿2000万元

给TA打赏
共{{data.count}}人
人已打赏
游戏圈

破解Switch游戏机店铺遭腾讯起诉:法院实施禁令

2020-12-31 12:59:28

动漫圈游戏圈

20年了!型月社开山之作《月姬:重制版》将于2021年推出

2021-1-1 0:03:17

0 条回复 A文章作者 M管理员
    暂无讨论,说说你的看法吧